大赛点亮人生,技能成就梦想

时间,总是通过一个个重要时刻,留下奋斗的记录。

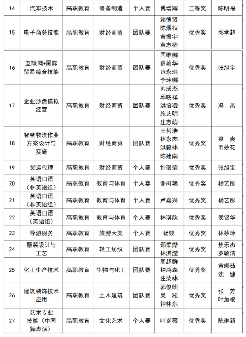
4月11日,历时数周的激烈角逐,2021年度福建省职业院校技能大赛(高职组)首批赛项圆满结束。福建省职业院校技能大赛由福建省教育厅、福建省人力资源和社会保障厅、福建省财政厅、福建省农业农村厅、福建省卫生健康委员会、福建省总工会、共青团福建省委、福建省中华职教社主办,是福建省等级最高、规模最大、影响力最大的技能大赛。

经过各二级学院精心组织,共遴选出61名学生和34名指导教师组成27支参赛队伍参加23个赛项,最终获得多项佳绩!

VW0J%U8PPO8EK}O$Z%H7(8H.png

W}$5KFFX4_RJS0V@$S6FG}3.png

高度重视,精心组织

我校高度重视本次省职业技能大赛,学校各部门通力合作,周密细致地做好各项组织保障工作,确保了本次比赛的圆满进行。教务处组织统筹学生技能竞赛,各二级学院负责竞赛具体活动的组织落实,选拔优秀教师和选手组队,同时聘请企业相关人员参与竞赛指导工作。各学院在学校的统一领导下,明确目标、精心组织,有责任、有担当地迎接本次省职业技能大赛。

夯实知识,刻苦训练

恰逢寒假,如何备赛?这可难不倒我们激情澎湃的参赛师生!各学院指导教师克服时间、空间的不利因素,迅速制定培训方案,利用各类云平台开展常规训练,通过企业顶岗实习、开展赛前集训等环节,精心指导,夯实学生专业核心技能与核心知识,锻炼学生利用所学知识与技术,发现问题、分析问题、解决问题的能力,提高学生的专业综合技能。各赛项学生以饱满的精神和热情积极参与,刻苦训练,认真对待每一次培训,扎实锤炼技艺,真正把竞赛当成提高自我的舞台。

image.png

不遗余力,放手一搏

在这个不平凡的竞赛季,参赛师生们不遗余力,施展所能,与兄弟院校互相奋斗、竞争、进步,他们把对比赛的热爱与坚持表现的淋漓尽致,放手一搏,力求在比赛中呈现最好的自己,用一个个参赛瞬间,点燃了我们心中的竞技激情。

image.png

image.png

比赛有终点,但关于比赛的故事还在继续,关于参赛那些点滴感悟最能够真实反应指导老师们的心路历程。来听听指导老师们的心声吧!

餐饮服务赛项指导教师--郑王晶

当我们得知最终获得二等奖的消息后,团队所有老师和同学的心里终于落下了一块石头。本次比赛是福建省餐厅服务赛项对接国赛试点赛第一次改革,比赛规格高,难度大,各参赛队伍实力强。为了迎接这次比赛,团队所有成员的压力可想而知,回想这一路上的点点滴滴,正是在校领导、教务处,校企合作单位晋江宝龙大酒店、晋江金玛国宾酒店支持和同学们的努力下,才有了我们今天的成绩。百尺竿头,更进一步,今后我们也将继续努力,争取用出色的成绩回馈各部门领导的支持和关心。

园艺赛项指导教师--陈淼淼

园艺比赛需要在三天半时间内建设49平方米的小花园,需要在有限的时间完成砌筑、木作、铺装、水景和植物配置等项目。“小伙子们”搬动的沙石材料重量惊人,对体力和耐力上都是巨大的考验。不仅如此,每个单项的精确度还要控制在2mm的误差内,要做到又快又准又美观实非易事。这个赛项真的是一项体现我国大国“工匠精神”的赛项。

软件测试赛项指导教师--赵旭

今年,我校第二次参加软件测试赛项。本次比赛比预期通知的时间提前了两周进行,且考点与去年相比有较大变化 ,加入了自动化测试、接口测试、白盒测试,并加大了性能测试的分值比例,这对指导老师和学生来说都是一种挑战,我校选手在没有完整系统模拟练习的情况下完成了前期备赛。正式比赛过程中,三名参赛选手团结协作,沉着应对,相较去年相比,不仅成绩有所提高,名次也提升5名,是一个很大的进步。通过参赛,同学们更加深刻的了解软件测试这个岗位所需要的关键技能技术,给他们未来的职业生涯点亮了一盏明灯。

会计技能赛项指导教师--陈璐

有幸作为本次会计技能赛项的指导教师指导学生参加省赛,在此要感谢学校和学院领导的支持,为学生参加比赛提供了较好的环境,也为学生争取了宝贵的备赛时间。学生在备赛训练过程中,牺牲了寒假时间,开学后的双休日也常在一起奋战,打好基础,不断训练,最终在比赛中克服了软件上的不足获得三等奖的成绩。

银行业务综合技能赛项--施海峰

银行业务综合技能赛项备赛伊始,经过严格筛选、多轮淘汰、优中选优,我们最终从报名参赛的20人大名单中挑选出能够吃苦、服从管理、有专项技能的四名选手,同步制定了严格的训练计划,在学生每天完成定量训练任务后,根据其训练情况进行考核并分析。开学后,除了系统集训外,还要注重选手的心理建设。赛前学生的压力都很大,也都希望数月的辛苦能有所回报。因此比赛日期越是逼近,作为指导教师更多的工作是给他们减压,鼓励他们加强沟通、团队协作,正常发挥即可。最终四名选手有三人在“岗位技能”的手工技能模块,发挥出了平时的最佳水平,奖项平历史的最好成绩,比赛排名历史最佳。

今后,我校将继续以省赛为契机,将省职业技能大赛与专业建设、课程建设相结合,深化校企合作关系,营造良好的参赛氛围,形成赛教融合新格局。

热点阅读